零成本读Mphil?谁说港科广红鸟硕士是新项目?这项目太棒了!
发布时间:2024-12-12 作者:admin
香港科技大学(广州)有一个备受瞩目的全奖硕士项目“红鸟硕士”,一直以来都广受同学们的青睐。这个项目是一个为期两年制研究型硕士(MPhil)项目(全日制),很适合未来想要攻读博士学位的同学。
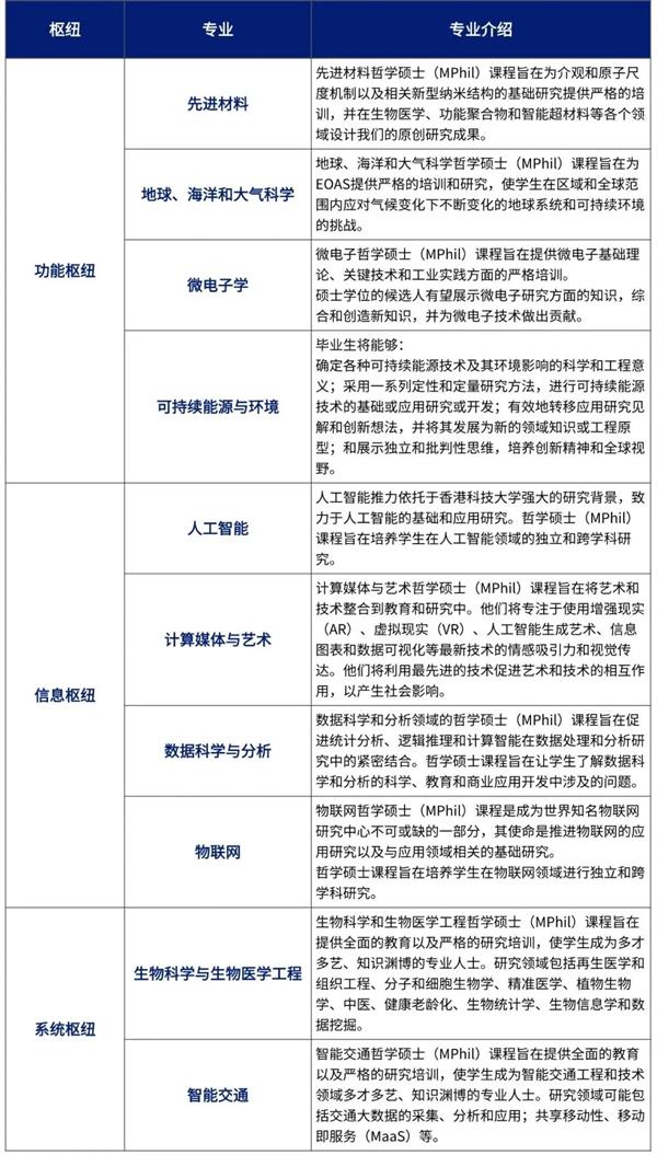
红鸟硕士项目的主要特色除了全奖、研究型之外,大的一个亮点便是“跨学科”,不设置学科和专业分界线,突破了硕士招生院系划分的传统模式,首设四大枢纽和多个学域学术架构,学生可以根据自身的兴趣、教育背景和未来的职业规划来选择培养方向。
由于学科和专业不设限,四大枢纽主要下设16个领域学生均可灵活选择,不需要提前确定专业方向。

不过除开以上这些优势,光“全奖”这一点就已经吸引很多同学了,但对于很多同学来说对这个项目还是有不少疑问,包括怎么申请、就读体验如何、认可度怎么样……
带着这些疑问,我们特别邀请到了一位正在就读红鸟硕士项目的学长来作分享,今天就来帮各位同学揭开“红鸟的神秘面纱”~
01、红鸟硕士申请方式
红鸟硕士项目采用的是独立自主招生,主要通过个人申请→委员会审核的模式面向全球招生,择优录取。申请人在提交申请后,需要通过红鸟硕士项目招生委员会的遴选与面试,然后获得录取推荐资格(Offer Recommendation)。
或者通过特定组织或机构的选拔,被推荐后进入红鸟硕士项目招生委员会的审核流程,审核通过的获得录取推荐资格。

图源:香港科技大学(广州)
25-26年的申请目前已经开放,申请系统的截止时间
2025.6.15(国际学生)
2025.7.15(中国大陆和港澳台学生)

图源:香港科技大学(广州)官网
随着申请数量逐年递增,红鸟硕士项目设置了高校白名单和学业表现的筛选"过滤器",通过设定条件,使评分系统对申请人进行自动机选。通过初选的申请人将进入下一阶段的遴选,而未通过初选的申请人,将会给其发送拒信。
在通过初选后,红鸟硕士项目的评分系统将为每份申请材料匹配至少三位遴选与面试委员会的评委,委员会根据申请人的理科、工科、文科、艺术、设计、商科、管理、医科等不同学科背景,对数学能力、语言文字综合能力、专业核心课成绩、实验课成绩、毕业设计/作品、企业/临床实习、社会服务活动、学生社团活动、国内国际大赛成绩等不同权重的指标完成评分。
✅ 红鸟硕士申请材料清单
1. 毕业于教育部认可的本科层次高等学校,并取得学士学位;
2. 英语成绩托福≥80 或雅思总分≥6.5(且每项成绩≥5.5),如果在申请时还未取得托福或雅思成绩,可以正常提交申请;
3. 申请人不需要提前联系导师,鼓励准备个人陈述、研究计划、推荐信,但非必须提交的材料,此外,本项目对申请人没有科研经历和论文发表的必须要求。
评分完成后,经集体决议后确定遴选结果:
对于遴选结果为"推荐"的申请人将被邀请参加线下面试;
对于遴选结果为"居中"的申请人将进入"候补名单"(Waiting List),以便委员会在后续的特定轮次进行滚动遴选(为了确保招录质量以及公平性,每位候补名单中的申请人只有一次滚动遴选的机会);
对于遴选结果为"不推荐"的申请人,将给其发拒信,且其不可再次提交同一届入学的招生申请。
✅ 红鸟硕士线下面试要求
1. 项目小组活动,用于评估申请人的综合素质和能力(团队合作、沟通能力等);
2. 个人面试,用于评估申请人的学术积累和专业素养。
经"申请-审核制"或"推荐-审核制"获得遴选与面试委员会录取推荐资格的申请人材料均须按规定逐级提交未来技术学院和霍英东研究生院审核,最后由霍英东研究生院批准并统一发放正式录取通知书。
02、红鸟挑战营
虽然目前红鸟硕士属于新开硕士项目,招录学生还只有几届,但是申请的人数已经逐年增多。因此,红鸟硕士针对面向全国具有创造力和专业特长的优秀大学生,精心设计了“红鸟挑战营”这一挑战项目,可以理解为红鸟硕士的“提前批”。
方向涵盖机械设计、机械制造、电子电路、传感技术、自动控制、信号处理、图像处理、程序设计、机器视觉、人工智能、生物医疗、材料化工、工商管理、金融贸易、政治经济、新闻传播、媒体创意等多学科和专业领域。

上一届挑战营数据(图源:香港科技大学(广州)官微)
通过红鸟挑战营也是红鸟硕士项目招生方式之一,据官方介绍:
挑战营旨在通过创新的过程评价方式,挖掘具有独特潜力的人才,为"偏才、怪才、奇才、异才"们提供一个成长的机会,贯彻"英雄不问出处"的招录理念,本着“透明、公平和公正”的原则,采用与"申请-审核制"同等的遴选录取标准。已在"申请-审核制"渠道提交申请但未进入遴选与面试阶段的申请人,也可同步申请红鸟挑战营。
因此,对于没有通过初选,但具有特殊才能或其他突出表现的申请人,可以优先考虑申请“红鸟挑战营”。
红鸟挑战营仅开设线下营,共举办3期,每期不超过100人,针对的主要是应届7月前毕业的本科生,只要你具有创新精神,对融合学科及科研项目具有浓厚兴趣,有较丰富的项目经验都可以报名参加,对红鸟挑战营感兴趣的同学可以提前准备起来。
✅ 红鸟挑战营申请材料清单
1.“香港科技大学 (广州)红鸟挑战营申请表”1份 (网上报名成功后系统自动提交) ;
2. 本科阶段所修全部课程的成绩单;
3. 个人陈述(请选出您有价值的1-3项经历,并详细描述,限1页) ;
4. 简历(限2页) ;
5. 作品集(限6页)
注意:以上1-5为必须项,须保证所有材料真实有效,若有虚假,取消入营资格。
*以上信息/图片来源:香港科技大学(广州)官方
04、就读体验
学术声誉
作为一个新学校,目前处于高速发展期,申请门槛逐年递增,二届本科生的调档线已达中9水平,一届毕业生在大湾区已经得到广泛认可,无论是找工还是申请PhD都有不错的出路。
学术资源
港科广可以说非常有钱,科研经费相当充足,基础设施和实验设备以及学生待遇都处于国内顶尖水平,Mphil和PhD录取即全奖,1W or 1.5W RMB/month(注意:Mphil由学校资助,PhD由导师资助)。
有9成导师为名校海归AP,都处于高速上升期,Pub的质量和数量都不错,大部分也愿意带学生,所以每年都不乏学生发顶会顶刊。
但是!!!由于24Fall开始本科和Mphil扩招,Mphil招生人数直接翻倍,导致学校里面的导师资源失衡,相对来说,已无法再像头两届那样有时间精力带Mphil。
所以想要争取好的导师,并且获取足够的培养资源就需要八仙过海各显神通了(提供以下数据供参考:AI方向牛导会有二三十个人去联系,至多多收五六个)。
此外,学校的AP还是存在一定流动性的,在选择和申请时还是要考虑到这一点。
培养计划
Mphil面向所有专业招生,录取后专业全部暂为general(通选方向),入学后有大约2个月的真实时间去自由探索校内所有的专业方向(自己约导师聊,或者参加各种讲座),最终通过双向选择的方式确定自己的学术导师和未来的研究方向,这就为想要转专业的同学提供了一个千载难逢的机会,直接无痛换专业。
毕业要求
主要分为硕士课题和红鸟项目两个概念,首先是硕士课题,这个相对简单,就是传统意义上确定学术导师和未来的研究方向后进行开题,课题完成后才能毕业。
其次是红鸟项目,这是目前重要的概念,红鸟项目本质上来讲是以创业和研究成果落地实践为导向的团队项目,主要是在项目导师(与学术导师是不同概念,绝大部分是专职负责红鸟项目的老师),或学生个人提出的一个大项目后(i.e. 造一个智能机器人),招募多位个人硕士课题能够解决红鸟项目某一部份问题的同学形成一个项目组,终在团队合作之下完成这个大项目。
学生要顺利毕业,不仅要完成自己的硕士课题,还必须证明个人课题在红鸟项目中有足够的贡献(前两届制度不完善所以没卡得不严,第三届开始会严格要求)。
校园生活
580 RMB/month的8人套房单间,标配公共区域公共厨房公共冰箱两套独立卫浴,算是国内大学宿舍顶配了。
由于港科广地处广州市南沙区东涌镇的郊区,没有那么繁华,但是校门口有地铁。地铁或打车30分钟生活圈内有南沙区中心(你能想到的应有尽有)以及大量镇上的地道广东美食。一站地铁可达庆盛动车站前往深圳香港,所以总得来说位置偏僻但交通较为方便。
校内只有一些提供基础服务的商家,很多店是没有的(比如奶茶,面包这些),餐厅数量和食物品类极为有限,时间长了饮食会比较单调。
图书馆内大部分座位标配人体工学椅+4K显示屏+屏幕悬挂台灯,还有大量公用苹果一体机以及一个苹果体验店。体育馆所有设施(健身房,篮球场,羽毛球场,攀岩馆,游泳馆等等)全部免费开放。
✨学长TIPS✨



学费4W(和奖学金独立),参考24fall和25fall的申请情况,目前的申请人画像为985 /211排名前40%(25fall严格卡60%,超出直接pass),有科研/实习/竞赛/文章/专利中的复数项,并且有明确的科研或者创业意向。
申请费150RMB,无特殊项,如果没有非常明确且完善的RP,建议不填,不然会起反作用,面试也会被拷打。
对于想要当跳板去申请海外博士的学生来说,这个项目我还是很推荐的,相当于零成本读一个Mphil,但需要注意的是毕业证和学位证上面都会标明是港科广不是港科大,终要考虑直接就业的同学还是可以斟酌一下。
*以上信息/图片来源:Explore Y学长(请勿随意转载)